綠色可持續和低碳環保是我國非織造布行業高質量發展的必經之路。近年來,隨著非織造材料在一次性衛生和護理用品領域蓬勃發展,各企業積極響應,結合自身實際情況,積極踐行著行業綠色發展。

CINTE24開展首日,在上海新國際博覽中心舉辦了第三批“可生物降解”和第二批“可沖散”認證企業及產品發布儀式。
中國產業用紡織品行業協會一直以來積極推動行業可持續發展,于2020年成立了非織造產業綠色發展創新聯盟,圍繞關鍵共性技術攻關、綠色發展體系建設、材料開發和應用推廣、品牌建設和認證、政策引導支撐等方面推進行業綠色發展工作。其中認證工作尤為重要,是體現企業在踐行社會責任、引領綠色消費、打造綠色品牌的重要抓手。截至今年8月,共有35家單位58個認證單元通過“可生物降解”,7家單位8個認證單元通過“可沖散”認證工作。在行業和終端消費領域獲得一定認可和影響力,引領了綠色消費新時尚。
 
會上,中國紡織工業聯合會會長孫瑞哲、副會長李陵申為第三批通過“可生物降解”認證的企業代表頒發證書。
 
中國產業用紡織品行業協會會長李桂梅,廣檢集團廣紡院黨委書記、院長馮文為通過第二批“可沖散”認證的企業代表頒發證書。
 
可以預見,伴隨著消費者對于各類干/濕巾、化妝棉、面膜、溢乳貼、擦拭布、濕廁紙等產品的需求不斷細化,日常生活所接觸到的擦拭、潔膚、卸妝、廁用等多個應用場景也將進行消費升級和產品迭代。未來,非織造產業企業不僅要注重產品的高端化、綠色化、差異化,更要以消費者適用、安全為導向,持續在生產、管理、品控、銷售等環節踐行綠色發展理念,共同促進行業的可持續發展。


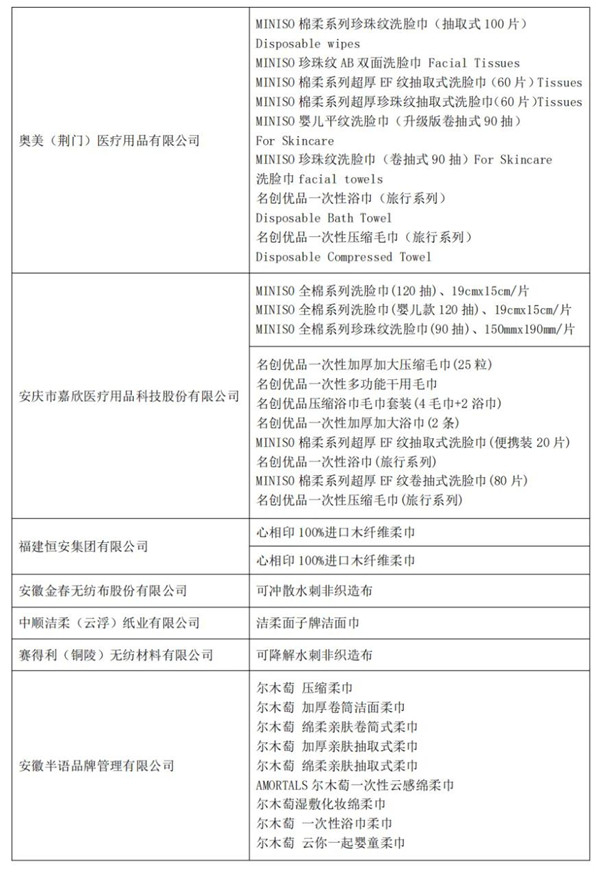
附:通過認證企業及產品詳細名單
第三批通過“可生物降解”認證企業及產品
 

第二批通過“可沖散”認證企業及產品
 
|